Секс на первом свидании: за и против. Что думают психологи?

В мире современных знакомств, где онлайн-свитки сменяются реальными встречами, тема интима на первом свидании остается одной из самых дискуссионных. Некоторые видят в этом естественный этап взаимного влечения, другие — риск для будущих серьезных отношений. Психологи и эксперты по отношениям предлагают уйти от черно-белых суждений и сфокусироваться на более важных аспектах: личных границах, осознанности и совпадении ожиданий. Давайте разберемся, что действительно важно учитывать, принимая это решение.

Секс на первом свидании: право выбора, психологические риски и путь к осознанным решениям

Реальное мнение психологов: от стереотипов к личному выбору

Традиционно общество навязывает стереотипы: мужчины «охотятся» за быстрым сексом, а женщины «должны» контролировать ситуацию и ждать. Психолог Инга Грин называет это мифом о фундаментальном различии мужской и женской сексуальности, который обесценивает естественные желания женщины и упрощает мотивацию мужчины .

Более современный, но столь же ригидный тренд — демонстрировать показную раскрепощенность. Однако, как отмечает эксперт, согласие на близкость, чтобы что-то доказать (себе, партнеру, обществу), — это не проявление свободы, а новая форма зависимости .

Главный вывод специалистов: нет универсальных правил. Решение должно исходить из искренних желаний и внутреннего комфорта конкретного человека, а не из навязанных сценариев .

Плюсы и минусы: взвешенный анализ

Возможные плюсы:

Проверка совместимости: Физическая химия — важная часть отношений. Быстрая интимная близость может помочь понять, есть ли базовое сексуальное влечение.

Снятие напряжения: Для некоторых пар секс помогает преодолеть скованность и установить более доверительный и открытый контакт.

Свобода от предрассудков: Это может быть актом взаимного согласия двух взрослых людей, осознанно выбирающих, как и когда развивать отношения.

Потенциальные риски и минусы:

Разное восприятие: Основной риск, о котором предупреждают психологи, — несовпадение ожиданий и последующая эмоциональная путаница. Для одного партнера это может быть шаг к сближению, для другого — исключительно физический опыт. Особенно часто в этой ловушке оказываются женщины, которые после интимной близости начинают строить планы на будущее, в то время как мужчина может не рассматривать это как начало серьезных отношений .

Игнорирование других аспектов связи: Секс на фоне страсти и гормонов может затмить рациональную оценку партнера. Вы рискуете построить отношения с образом, а не с реальным человеком .

Удар по самооценке: Если после быстрой близости общение сходит на нет, это может привести к чувству, что вас использовали, и спровоцировать падение самооценки, особенно если человек изначально был настроен на долгие отношения .

Нейробиология близости: почему мы чувствуем «связь»

Принятие решения осложняется не только социальными установками, но и биохимией нашего тела.

Окситоцин («гормон привязанности») выделяется во время физической близости, создавая ощущение близости и доверия . Это может заставить вас чувствовать эмоциональную связь с человеком, которого вы еще плохо знаете.

Дофамин («гормон вознаграждения») отвечает за чувство предвкушения и удовязанности. Свидание с новым человеком — это его естественный источник, но важно не путать это возбуждение с глубокой личной связью .

Понимание этих процессов помогает отделить мимолетное увлечение от потенциально прочных чувств.

Практические советы для принятия осознанного решения

Вместо поиска универсального ответа «стоит или нет» психологи предлагают задать себе несколько ключевых вопросов:

  1. Чего вы хотите на самом деле? Прислушайтесь к себе, а не к внешним ожиданиям. Действуете ли вы из желания, интереса, влечения или из страха одиночества, давления или желания понравиться?
  2. Что вы знаете о партнере и своих с ним ощущениях? Чувствуете ли вы базовое доверие и безопасность? Или решение вызвано мимолетным порывом, часто на фоне алкоголя?
  3. Совпадают ли ваши ожидания? Прямой и уважительный разговор о намерениях перед близостью — не убивает романтику, а создает основу для честных отношений. Спросите себя (и, возможно, партнера), что каждый из вас ищет.
  4. Помните о безопасности. Независимо от принятого решения, ваше физическое и эмоциональное здоровье — приоритет. Не пренебрегайте средствами контрацепции и защитой от ИППП. Оставайтесь в здравом уме и контролируйте ситуацию .
Чтобы наглядно оценить свое состояние, сопоставьте ощущения «за» и «против» интима на первом свидании:

Практические советы для принятия осознанного решения

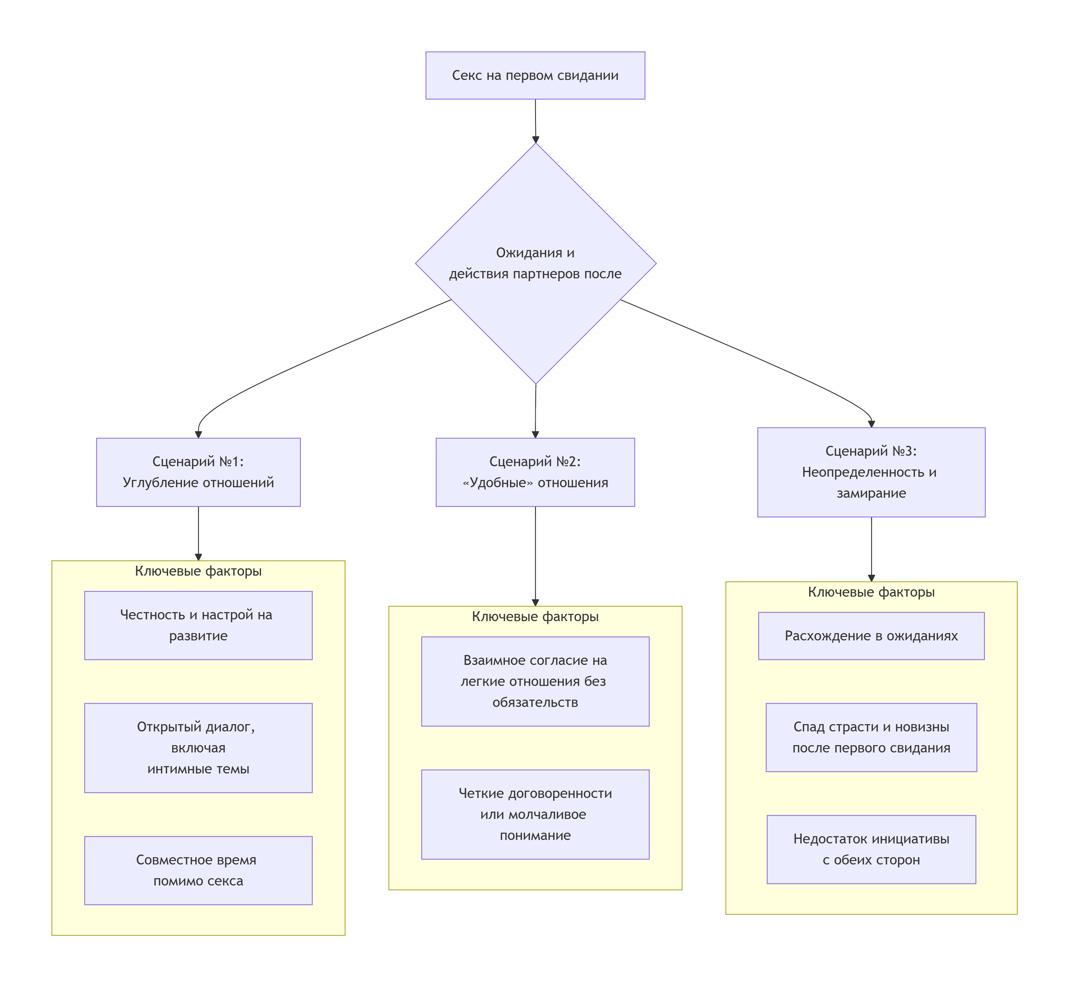
Что происходит после: как секс на первом свидании влияет на отношения?

Однозначного ответа нет. Для одних пар это становится началом крепкого союза, для других — создает неловкость и ведет к быстрому разрыву.

Ключевой фактор успеха — не сам факт близости, а то, что происходит после.

Если оба партнера честны и настроены на развитие, секс может укрепить связь.

Если же ожидания радикально разошлись, часто возникает непонимание, обида и чувство использованности.

Один из частых сценариев, описанных психологами, — «схема завоевания», когда один из партнеров (часто мужчина) после достижения «цели» (секса) теряет интерес, а другой (часто женщина) чувствует себя обманутым в своих ожиданиях построить отношения.

Однако отношения могут развиваться и по другим, более конструктивным сценариям:


  1. Сценарий углубления отношений. Здесь секс становится катализатором большей открытости. Партнеры, преодолев первоначальную физическую близость, начинают больше делиться мыслями, чувствами, строить планы. Важным условием для этого является осознанное продолжение общения: совместные прогулки, разговоры по душам, новые свидания, которые помогают узнать друг друга за пределами интимной сферы. Например, обсуждение того, что понравилось в близости, и мягкое исследование новых граней совместного удовольствия (от использования специальных смазок до обсуждения интимных игрушек вроде стимулирующей насадки G-Stim) может стать частью этого открытого диалога и способом построения доверия.
  2. Сценарий «удобных отношений» без обязательств. В этом случае близость на первом свидании задает формат отношений как преимущественно физических и легких. Оба партнера могут быть согласны с такой моделью, наслаждаясь общением без глубокой эмоциональной привязанности и долгосрочных планов. Ключевое здесь — честность друг с другом с самого начала. Если один надеется на большее, а второй воспринимает связь как временную, это приводит к болезненному разрыву.
  3. Сценарий неопределенности и замирания. После яркого начала наступает пауза. Общение становится менее интенсивным, встречи откладываются. Часто это связано с тем, что страсть и новизна, подпитываемые дофамином, уступили место более трезвому взгляду. Возникают вопросы: «А что дальше?», «Кто этот человек на самом деле?». На этом этапе отношения либо постепенно сойдут на нет, либо, если оба проявят инициативу, могут перейти в более осознанную фазу.

Как действовать на следующий день и после?

  • Проявите инициативу, если хотите продолжения. Не играйте в молчанку. Простое сообщение, показывающее ваш интерес и намерения, поможет прояснить ситуацию.
  • Анализируйте действия, а не слова. Обращайте внимание на то, как партнер ведет себя после близости: проявляет ли уважение, интерес, стремится ли к новым встречам?
  • Позаботьтесь о себе. Независимо от исхода, относитесь к себе с добротой. Опыт, даже негативный, — это часть жизни и возможность лучше понять свои потребности и границы.
Важно помнить, что секс на первом свидании — это начало истории, а не ее конец. То, какую историю вы напишете дальше, зависит от искренности, уважения и готовности обоих партнеров вкладываться в развитие связи.

Для наглядности ниже представлены три ключевых сценария развития отношений после интима на первом свидании и факторы, которые к ним приводят.

Как действовать на следующий день и после?

Вывод: не «можно» или «нельзя», а «когда и почему»

Интим на первом свидании не является ни гарантией счастья, ни приговором для отношений.

Стоит прислушаться к себе, если:

  • Вы оба искренне этого хотите, не испытывая внутреннего давления.
  • Вы осознаете возможные риски и готовы к честному диалогу.
  • Вы не возлагаете на этот акт магических ожиданий (например, что он заставит партнера влюбиться).
Лучше повременить, если:
  • Вы действуете вопреки своим внутренним убеждениям, из страха или чтобы угодить.
  • Вы плохо знаете человека и не чувствуете себя в безопасности (физически или эмоционально).
  • Вы надеетесь, что секс кардинально изменит отношение партнера к вам.

В конечном счете, здоровые и счастливые отношения строятся на взаимном уважении, доверии и честности. Время перехода к интимной близости должно быть комфортным для обоих, и именно этот критерий, а не навязанные стереотипы, должен быть главным в принятии решения.

ГДЕ КУПИТЬ

Купить на WILDBERRIES


Купить на OZON